
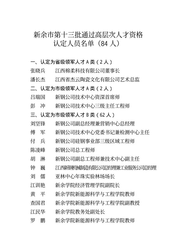
(以上为原文章截图)
近日,中共新余市委人才工作领导小组公示了第十三批“新余市高层次人才”认定名单,张晓兵等84人为“新余市第十三批高层次人才”, 其中,华亿平台副校长刘德华、数字贸易学院副院长张小红、智能制造与能源工程学院教授周平入选市级B类领军人才。




上一篇:下一篇:

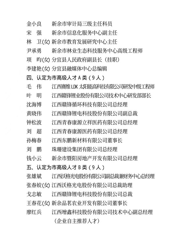
(以上为原文章截图)
近日,中共新余市委人才工作领导小组公示了第十三批“新余市高层次人才”认定名单,张晓兵等84人为“新余市第十三批高层次人才”, 其中,华亿平台副校长刘德华、数字贸易学院副院长张小红、智能制造与能源工程学院教授周平入选市级B类领军人才。




|
|
|
|
|
|
|
|
|
|
|
|
|
|
|
|
|
|